河南省濮阳市清丰县——新时代官场现形记

2026-03-13 11:45   来源:   

◎ 记者 付立新

《官场现形记》作为晚清遣责小说,其对官场生态的批判性描写具有跨时代的警示意义。本文结合濮阳市清丰县近年来所发生的事例,可从以下问题角度展析:

壹-严重拖欠中小企业账款,使中小企业濒临绝境。

记者在2025年9月8日分别向中共中央纪委、河南省纪委网站发布题为“河南:濮阳市纪委、清丰县委监管不严、不力  致使清丰县政府‘家族关系链’现象已然出现”一稿,原文如下:

“近年来,河南省清丰县政府部门出现了‘家族关系链’现象。该现象严重损害了中小企业利益,也损坏了党和政府形象,人民群众反映强烈。”

赵丹,男,中共清丰县委(第一)副书记、清丰县委班子副班长、清丰县人民政府县长。

赵鹏冲,男,系赵丹本家族侄子,本文政府‘家族关系链’人物,是索取中小企业不当利益获取人。

2023年4月至12月间,由河南大鼎建筑工程有限公司牵头联合共5家中小企业,在赵丹之侄赵鹏冲运作一举中标清丰县疾控中心业务综合楼理化、微生物实验室基础建设及装饰工程,还有清丰县第二人民医院医疗设备购置及门诊楼工程改造,工程签约总价款909.78万元。赵鹏冲利用政府“家族关系链”及赵丹县长身份职务影响,在这些中小企业业主李海洋不当得利三次,共计收受现金103万元及财物(华为牌)手机2部2.6万元,累计索取价值105.6万元。

由于政府“家族关系链”中间人收了钱,还不为中小企业尽心尽力清偿政府民生工程所欠账款。两年多时间,这些中小企业由于政府欠账不予到位,企业员工们在水深火热中艰难度日。中小企业为找出路寻求新闻媒体帮助后,赵丹县长主动给企业代表人李海洋去电,扬言“你要是整我的话,我可以到市纪委交代问题……”言外之意你们这些钱还是想不想要了……紧接着又对中小企业代表人李海洋破格召见,采取嘘寒问暖,就是没有行动而实际给解决“真金白银”现款,用“空头支票”应允一杆子支到2026年下半年……连国务院总理李强颁布的《保障中小企业款项支付条例》在清丰县赵丹县长这儿都无济于事。如今,世风日下官场动荡,反腐形势愈加严峻。只是这些可怜的、等着吃饭的中小企业员工们能不能期待赵丹县长的承诺和兑现,还是一个值得深思的话题。

目前,清丰县这起政府民生工程所欠中小企业账款的发展趋向如何?属于弱势群体方面的中小企业们都在拭目以待及苦苦等待……

对此,中央、省纪委监委部门已将发稿转到濮阳市纪委监委。在2025年9月17日,濮阳市纪委的工作同志与记者电话联系询问核实有关情况,就在当天下午清丰县赵丹县长给中小企业代表人李海洋写了一个条子,原文如此“新勇(清丰县财政局党组书记、局长武新勇):前段时间安排的疾控中心项目已经办理80万手续,请再办伍拾万手续,安排每月要想法支付。赵丹 (2025年)9月17日”/当中小企业业主及记者去找该县财政局长武新勇时,其便说“我这县长写的条子多了,还真的办不了。”这体现了有权任性,老百姓无权就只能认命。还在2025年9月29日,中共濮阳市委常委、市纪委书记、市监委主任唐利娟同志就记者发稿内容对内部作出例行批示要求查办。在2025年10月1日国庆假日,濮阳市纪委监委十一室主任崔卫东请记者到其办公地点给作询间笔录,当时记者考虑只为维护企业利益,并不要求处理涉嫌领导干部,记者并还说“党培养一个领导干部不容易,我的初衷目的不是整人,只是能要回被赵丹之侄赵鹏冲索取说能帮办事要回工程款的好处费105.6万元即可。而后,记者在与纪检监察干部谈笑风生中结束了会见。

贰-记者想象和希望,河南省清丰县会有一位大有可为的的县委书记。

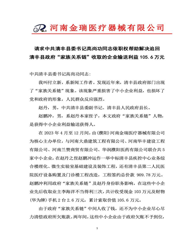
记者在向中央、河南省纪委监委发稿之前,为了把问题化解在基层、化解在初发阶段,不使问题舆情影响扩大,早在2025年7月21日,记者给中共清丰县委书记高尚功手机13603830777信息发了《请求中共清丰县委书记高尚功同志依职权帮助解决追回清丰县政府“家族关系链”收取的企业输送利益105.6万元》,并还多次请求解决此项问题,但都被高尚功书记处于置之不理状态。

:“郡县制,天下安”。这个以改革开放为起点的基层政治研究,为中国未来的改革路径选择提供了一个真实、现实的考察样本。

中共清丰县委书记高尚功为什么和人民群众利益保持距离,面对人民群众诉求闻而不闻,可见官民之间的距离在变远,这和唯上不唯下的官员已经形成习性机制。澄清与深层原因剖析,对“访民”提出县长赵丹涉嫌存在问题,高尚功同志作为县级党委第一责任人,虽并非个人直接腐败,但对党风廉政建设重视不足、部署不实、监管不严,未切实扛起管党治党主体责任,其问题核心是政治责任缺失;高尚功同志作为县委书记,涉嫌官僚主义作风,背离党的为民服务宗旨,对人民群众信访问题请求帮助置之不理,漠视人民群众利益,也许损害了党和政府形象。这也许是记者偏见与误判,希望高尚功书记绝不是记者的偏见认为。

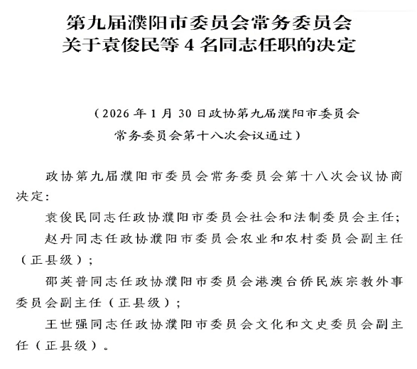
2026年1月4日,赵丹同志辞去清丰县人民政府县长职务。

2026年1月30日,赵丹同志任政协濮阳市委员会农业和农村委员会副主任(正县级)。

2026年2月12日,朱广治当选清丰县人民政府县长。

2026年2月14日,中国清丰县第十四届纪律检查委员会第六次全体会议召开,县委书记高尚功出席并讲话。

高尚功指出,在二十届中央纪委五次全会上的重要讲话,着眼基本实现社会主义现代化关键时期,提出“三个更加”的重要要求,为深入推进全面从严治党和反腐败斗争提供根本遵循。省委书记刘宁在十一届省纪委六次全会、市委书记万正峰在八届市纪委六次全会上,就推动全面从严治党向纵深发展提出明确要求、作出安排部署。全县上下要切实把思想和行动统一到中央和省委、市委部署上来,始终保持反腐败斗争永远在路上的坚韧执着,把党的自我革命不断向纵深推进。

高尚功充分肯定过去一年我县全面从严治党取得的成绩,代表县委对全县纪检监察系统的同志们表示诚挚慰问。高尚功指出,“十五五”时期是基本实现社会主义现代化夯实基础、全面发力的关键时期,也是我县发展蓄势突破、跨越赶超的关键阶段。全县各级党组织和党员干部要深入贯彻中央纪委和省、市纪委全会安排部署,以坚定的使命意识和奋斗意志,持之以恒推进全面从严治党,为实现“十五五”时期目标任务提供有力保障。

高尚功强调,要在系统施治中提升全面从严治党整体水平。要坚持围绕中心、服务大局,聚焦“两个维护”、紧盯重大决策部署、防治政绩观偏差强化监督,更加坚决有力地贯彻落实党中央重大决策部署;要坚持制度治党、依规治党,织密制度笼子,严格制度执行,强化示范带头,更加科学有效地把权力关进制度笼子;要坚持有腐必反、有贪必肃,增强反腐败震慑力,提高反腐败穿透力,拓展反腐败协同力,更加清醒坚定地推进反腐败斗争;要坚持从政治上看、从政治上做,更加全面彻底地抓好中央巡视反馈问题整改和政治巡察。

高尚功要求,要进一步扛牢“两个责任”,抓实“关键少数”,锻造“铁军队伍”,在齐抓共管中凝聚全面从严治党强大合力,不断取得全面从严治党、党风廉政建设和反腐败斗争新成效,为奋力谱写中国式现代化建设清丰实践新篇章作出新的更大贡献。

再聚焦2026年清丰县“人大、政协”两会,高尚功作为县委书记做重要讲话:涉及民生的工作一天也不能拖,关乎民生的投入一点也不能降,该办的民生实事一件也不能少,以最大能力提升民生温度、增加幸福厚度。这些讲话与河南省人大会议闭幕会省委书记刘宁讲话内容同出一辙……

记者看到了清丰县委书记高尚功上述的重要讲话,令人鼓舞,热血沸腾,在此衷心地希望这篇重要讲话能落到实际、实处,真正地落在全县人民的心坎上。

三-清丰县财政局在支付企业账款存在严重问题,涉嫌贪污、挪用公款等违纪违法行为。

峰回路转,不想山穷水尽。话锋一转,严峻话题直言。

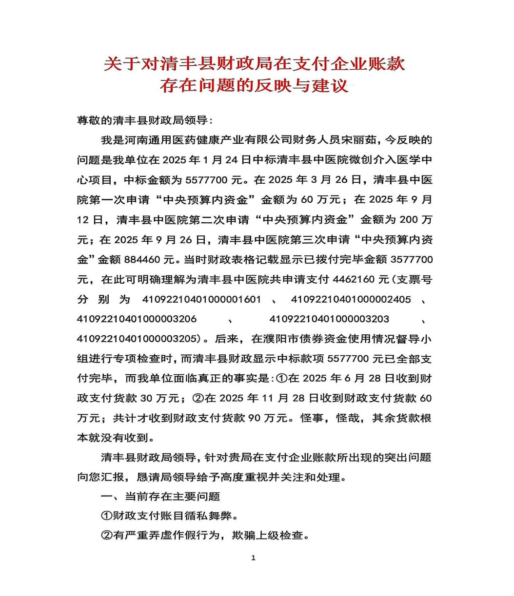
《 关于对清丰县财政局在支付企业账款存在问题的反映与建议 》

尊敬的清丰县财政局领导(指党组书记、局长武新勇):

我是河南通用医药健康产业有限公司财务人员宋丽茹,今反映的问题是我单位在2025年1月24日中标清丰县中医院微创介入医学中心项目,中标金额为5577700元。在2025年3月26日,清丰县中医院第一次申请“中央预算内资金”金额为60万元;在2025年9月12日,清丰县中医院第二次申请“中央预算内资金”金额为200万元;在2025年9月26日,清丰县中医院第三次申请“中央预算内资金”金额884460元。当时财政表格记载显示已拨付完毕金额3577700元,在此可明确理解为清丰县中医院共申请支付4462160元(支票号分别为41092210401000001601、41092210401000002405、41092210401000003206、41092210401000003203、41092210401000003205)。后来,在濮阳市债券资金使用情况督导小组进行专项检查时,而清丰县财政显示中标款项5577700元已全部支付完毕,两我单位面临真正的事实是①在2025年6月28日收到财政支付货款30万元;②在2025年11月28日收到财政支付货款60万元;共计才收到财政支付货款90万元。怪事,怪哉,其余货款根本没有收到。

清丰县财政局领导,针对贵局在支付企业账款所出现的突出问题向您汇报,恳请局领导给予高度重视并关注和处理。

一、当前存在主要问题

①财政支付账目循私舞弊。

②有严重弄虚作假行为,欺骗上级检查。

③偷梁换柱,是否工作人员按照亲近远疏支付给了他人和个人侵占,严重损害、侵占本中小企业合法利益。

④由于财政支付严重作弊失实,直接影响政府公信力,违反了《中华人民共和国监察法》和国务院颁布的《保障中小企业款项支付条例》。

二、问题成因分析

①个别工作人员法制观念不强,连政府人员都不守法,怎么来要求普通民众来守法。

②如果清丰县财政局对此事不能更好解决处理,会对政府工作造成长期隐患和财政工作缺乏标准化流程,机关工作人员法律责任难以推脱和规避风险。

三、解决和处理问题建议

①局长重视,亲抓亲办。

②注重实事求是作风,释放人民政府真正为民排忧解难情怀。

③抓紧变更和解决失误问题实质,尽快将应支款项到位,减少随意将财政应付拔款长期搁置,促进社会和谐稳定。

四、展望预期效果

我们深知清丰县财政局目前正值困难的攻坚期,既如此也应以更高标准推进财政支付工作,全力以赴确保应收账款目标达成。

此致

                                                                                                 河南通用医药健康产业有限公司(公章)

                                                                                                                   联系人:宋丽茹

                                                                                                                电话:18338065715

                                                                                                                  2025年12月22日

国务院常务会议曾多次部署做好清理拖欠企业账款有关工作,会议指出各地区要统筹安排、压实责任,尽快下达用于支持清欠的专项债券额度,更大发挥金融政策作用。会议还指出加紧清理拖欠企业账款,事关企业合法权益和群众切身利益,必须高度重视,持续加大清理存量工作力度。

对上述清丰县财政局把已经申请到的偿还企业债务的“中央预算资金”不及时支付,这样的违法违规、欺骗上级的错误行为,尊敬的中共清丰县委书记高尚功同志是否应该管一管,坚决遏制政府官场生态的潜规则,按照纪律处分条例把“非法化”的潜规则都处理掉。人民群众明显痛恨干部腐败,此案的清丰县财政局这么做,那么把人民群众的利益放在什么位置?

记者坦言:“一边是党规党纪的日益完备,一边是政府部门各种潜规则盛行。”高尚功书记如何切割,将展现其极高的政治智慧和应有谋略。

再聚焦2026年清丰两会,还有高尚功书记继续说,要答好“政绩为谁而树”的立场之问,“树什么样政绩”的方法之问,“靠什么树政绩”的路径之问,坚持为人民出政绩,以实干出政绩。而清丰县政府财政却表现出→弄虚作假的政绩、债务堆砌的政绩、违背民意的政绩。

今后希望清丰县党政一班人,坚守务实本色、弘扬担当精神,努力成为真抓真为、善作善成的实干家。

据不完全了解,截止2026年2月15日,清丰县政府(财政)民生项目(清丰县疾控中心)欠河南大鼎建筑工程有限公司账款1891000元,欠河南华丰建设工程有限公司账款1719000元,欠河南兰赞商贸有限公司194600元;清丰县政府(财政)民生项目(清丰县第二人民医院、现清丰县人民医院)欠河南金瑞医疗器械有限公司账款2680000元,欠华润濮阳医药有限公司账款1717000元;清丰县政府(财政)民生项目(清丰县中医院)欠河南陆湍商贸有限公司300000元,欠河南通用医药健康产业有限公司4677700元;累计清丰县财政欠款总金额13179300元。

肆-清丰县人民政府新县长朱广治,继往开来,任重而道远!

重述一遍,2026年2月12日,朱广治当选清丰县人民政府县长,成了原县长赵丹同志的接力棒。

聚焦2026年清丰县两会,县长朱广治:“做到心中有民,坚持为人民出政绩,以实干出政绩,把群众盼的事,作为政府头等事,脚踩大地,走进群众,尽心竭力把好事办好,实事办实,难事办妥,真正把政绩树在人民群众心坎上。”面对清丰县新任县长的铿锵有力之词,确实也令人鼓舞振奋,希望朱广治县长别光喊口号、不干“政事”,面对前任县长赵丹留下的政府(财政)弄虚作假的“政绩”、债务堆砌的“政绩”、违背民意的“政绩”,今后还真得为政府工作“掏心掏肺、夜不能寐”。因实干作风连着民心,关乎发展大局。前任县长赵丹留下政府的空头承诺,损害了人民政府的公信力。治国有常,利民为本。吃百姓饭、穿百姓衣,莫道百姓可欺,无论何处何地时刻,都不要忘记政府前面“人民”二字。

目前,原县长赵丹留下的几笔旧账,时刻都牵动着人民群众的切身利益,直接影响着群众对政府的信任度。诚然对于那些因有失误而留下旧账的干部要追责,但旧账不能不理(如赵丹写的给钱条子),不能将职务变动视为责任断层,理旧账的政绩价值,在于它重塑了政府公信力“政贵有恒”,政府的信用,是最宝贵的公共资产。随着新修订的《中国纪律处分条例》,明确对“新官不理旧账”的处分规定,“理旧账”已经变为刚性要求,更应该成为干部履职的自觉追求,理旧账也是夯实发展根基的关键政绩。希望清丰县新一任县长朱广治同志通过理旧账,来理出一个新的发展机会。新县长,新作为!

国务院新规:2025年6月1日起,新修订的《保障中小企业款项支付条例》明确,机关、事业单位和大型企业不得拖欠中小企业的货物、工程、服务款项,机关事业单位从中小企业采购货物、工程、服务应当自货物、工程、服务交付之日起30日内支付款项,但付款期限最长不得超过60日,机关、事业单位和大型企业迟延支付中小企业款项的,应当支付逾期利息,双方对逾期利息的利率有约定的,约定利率不得低于合同订立时1年期贷款市场报价利率,未做约定的,按照每日利率万分之五支付逾期利息,机关、事业单位违反本条例拒不改正的,对负有责任的领导人员和直接责任人员依法给予处分。

下面,让清丰县人民政府和财政局领导再倾听一下中小企业代表人李海洋的最后呻吟:有句老话叫为众人抱薪者,不可使其冻毙于风雪。我们中小企业施工的是政府民生项目,已经拖欠近三年时间了,却连三分之一的款项还没拿到,这近三年间,我们被别人追债讨债,员工开不出工资企业濒临破产,我们垫资完成了政府民生工程,却因为被政府拖欠账款而陷入沉重的债务负担,想想确实令人寒心。于是,再痛苦的一次呐喊:清丰县人民政府,清丰县财政局,救救我们这些中小企业吧!

别让我们理解到,什么才是真正的老赖?是河南省濮阳市清丰县人民政府吗?

本媒体对此事件会同其他新闻媒体持续予以关注。